Tu Primer Paso en el Mundo de la Electrónica
Este curso tiene como objetivo brindarte los conocimientos teóricos y prácticos de electrónica básica, ideales para principiantes. Al finalizar, estarás preparado para realizar mantenimiento preventivo y correctivo en equipos electrónicos, aplicando lo aprendido con seguridad y confianza. Es la base perfecta para comenzar tu formación técnica y abrir nuevas oportunidades laborales.
🔧 Domina el Arte de Soldar Componentes Electrónicos con Precisión

La microsoldadura es una habilidad avanzada y muy valorada en el mundo de la electrónica, especialmente en la reparación de celulares, tablets, laptops y tarjetas madre. Dominar esta técnica te permite trabajar con precisión en componentes diminutos, recuperar equipos que otros dan por perdidos y realizar reparaciones de alto nivel.
Además, saber microsoldadura te diferencia como técnico, abre más oportunidades laborales y te permite ofrecer servicios más especializados y mejor pagados. Es una habilidad que marca la diferencia entre un principiante y un profesional altamente capacitado.
🧩 Aprende a Identificar los Componentes Clave de una Tarjeta Electrónica
Domina la habilidad de reconocer resistencias, capacitores, transistores, circuitos integrados y más. Entender cada parte de una tarjeta electrónica es el primer paso para diagnosticar fallas con precisión, realizar reparaciones efectivas y comprender el funcionamiento interno de todo tipo de dispositivos electrónicos.

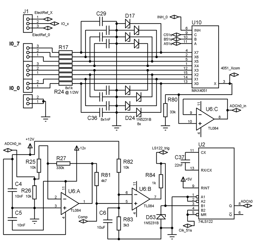
📘 Aprende a Interpretar Diagramas Electrónicos como un Profesional

Entender diagramas es fundamental para diagnosticar y reparar con precisión cualquier dispositivo electrónico. Esta habilidad te permite leer y comprender los esquemas de circuitos, identificar cada componente y su función dentro del sistema, así como detectar rutas de señal, puntos de falla y posibles errores en el funcionamiento.
Al saber interpretar un diagrama, te conviertes en un técnico más eficiente, capaz de trabajar con equipos complejos y realizar reparaciones avanzadas sin depender exclusivamente de la inspección visual. Es una herramienta clave en el mundo de la electrónica moderna, utilizada por los profesionales para acelerar diagnósticos, optimizar soluciones y garantizar trabajos de calidad.
Aprende a Interpretar el Multímetro y Domina la Medición Electrónica
El multímetro es una de las herramientas más importantes para cualquier técnico en electrónica, reparación de computadoras o celulares. Saber usarlo correctamente va mucho más allá de simplemente conectar las puntas: implica entender cada función del equipo, interpretar los valores medidos y tomar decisiones técnicas con base en esos datos.
Con esta habilidad, podrás medir voltaje, corriente, resistencia, continuidad, y detectar cortocircuitos o componentes dañados, incluso antes de que el problema sea evidente a simple vista. También te permitirá verificar fuentes de poder, comprobar la integridad de circuitos, y validar si una reparación fue exitosa.
Dominar el uso del multímetro te dará una ventaja profesional real: te convierte en un técnico más completo, preciso y confiable. Además, te ayudará a trabajar con mayor seguridad, evitando daños adicionales en los equipos o errores durante el proceso de diagnóstico.

